Appearance
设备快速接入
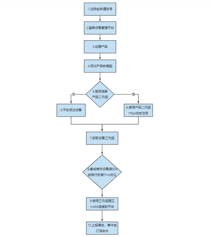
设备快速接入流程

接入说明
- 注册或申请账号
填写相关信息注册,或设备管理平台的管理人员分配租户和账号。
- 登录设备管理平台
根据租户和账号登录设备管理平台控制台。如下图所示。

- 创建产品
登录设备管理平台控制台成功后,创建产品详细操作请看创建产品。
- 添加产品物模型
创建好产品后,配置产品的物模型配置物模型,相了解什么是物模型请看什么是物模型。
- 是否烧录产品二元组
这里取决于设备的认证方式采用一机一密还是一型一密,如果采用一型一密的认证方式,则烧录产品二元组;如果采用的是一机一密,则烧录设备三元组。
设备的认证方式请看设备安全认证.
- 设备注册
平台添加设备:添加设备后,可以获取到设备三元组信息,详细操作请看新增设备。
使用产品二元组https动态注册:一型一密设备的HTTPS动态注册,动态获取到设备三元组信息。
- 获取设备三元组
MQTT连接认证需要设备三元组,第6点拿到设备三元组后与平台建连认证,设备MQTT连接认证。
- 集成南向设备端SDK或自行封装Tlink协议
平台提供南向设备端SDK,SDK封装了Tlink协议,无需关心协议里的数据格式,实现设备的快速接入,请看南向设备端SDK。已提供的设备端SDK不能满足您的需求,您也可以自行封装Tlink协议数据,建立设备与平台的通信,请看Tlink协议
- 使用三元组建立mqtts连接到平台
设备使用三元组建立mqtts连接时,平台会进行认证,认证通过后,设备显示在线。如下图所示。

- 上报属性、事件或订阅命令